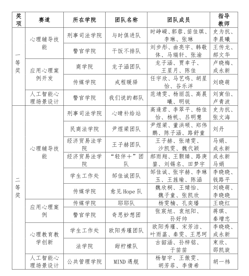
10月25日,由山东省科学技术协会、教育厅等六部门联合主办的第十七届山东省大学生科技节——山东省大学生心理学应用技能大赛决赛在山东第二医科大学(浮烟山校区)成功举办。作为省内心理学专业领域重大赛事,本届大赛设五大赛道,吸引140所院校2704项作品同台竞技。我校积极参与,报送100余份作品,最终斩获一等奖5项、二等奖11项、三等奖22项,成绩稳居省内同类院校前列。

赛前,学校通过专题培训、模拟答辩、案例打磨等系统筹备,助力学生夯实功底。此次获奖既是对学生技能的肯定,更充分彰显了学校近年来心理健康教育工作的扎实成效与育人成果。未来,学校将持续以学科竞赛为抓手,深化“以赛促教、以赛促学、以赛促练”模式,着力培养兼具应用能力与服务意识的高素质应用型人才。